大陸女星鄭爽因爆出「代孕棄養」搞到形象跌落谷底,被官媒點名批評及封殺,就連代言品牌、廣告都極速與她割席,有份主演的電視劇亦上映無期。本月22日,一直潛水的鄭爽終現身美國法院收拾「代孕棄養」殘局,為一對兒女Lucas及Luna與舊愛張恒打官司爭撫養權。鄭爽與張恒爭撫養權官司最後邊個贏都未知,但兩人在2019年的「借貸糾紛」案,今日再審,法院亦維持原判判鄭爽勝訴,張恒要歸還2,000萬人民以(約2,293萬港元)及利息。
話說在2019年,當時與張恒分手後的鄭爽,入稟控告張恒不還錢,她指張恒在2018年因資金周轉問題,向她借貸2,000萬元人民幣,而隨後她亦將款項匯到對方戶口,但兩人分手,鄭爽多次追張恒還錢,對方卻未有理會,故鄭爽最後入稟法院要求張恒歸還本金連利息,之後法庭判鄭爽勝訴,但張恒就不服決定上訴。
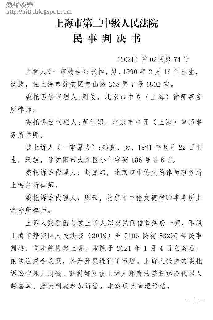
據大陸傳媒指,鄭爽與張恒的「借貸糾紛」案二審在本月22日於上海二中院開庭,張恒雖在二審時提供了20項證據,而當中更有張恒在美國的出入境記錄及其護照信息,但經法院審理後,認為張恒是否有幫鄭爽賺錢、鄭爽是否需要向張恒支付報酬或分紅等均與本案無關,而張恒的證據亦不能推翻他與鄭爽的「借貸關係」,故法院今日就推翻張恒上訴,維持原判。
張恒得悉判決後在微博出post,表示對法院的判決結果感到「遺撼」,更不滿自己和律師未收到判決書,法院已對外公佈判決:「我們認為,上海市二中院在當事人未收到判決結果之前公佈判決書,並且公佈當事人的住宅地址,是極為不妥當的做法。我和律師團隊仍然堅持認為,一審判決在程序上不合法,也無法接受二審的判決結果,我們將向上海市高院提起再審申請。」
-----------------------------
蘋果初心不變!26周年「撐蘋果Tee」預售:
你的優惠訂購(海外訂購按此)
-----------------------------
支持蘋果深度報道,深入社區,踢爆權貴,即Like蘋果專題及調查組FB專頁!
來源 source: http://hk.appledaily.com
|
鍾意就快D Share啦!
|
|
|


