陳浩民老婆蔣麗莎遭網民狂轟貨不對辦!
現正身在上海的藝人陳浩民與太太蔣麗莎,兩夫妻不時拍跳舞片放上網,而蔣麗莎亦有於內地網站做帶貨直播,但不少買家收貨後怒指貨不對辦!
近日蔣麗莎於網上半價售出T字品牌首飾,有網民直指單是包裝已經有出入,正貨是用淺藍色紙盒,而她賣的則是黑色絲絨盒包裝。至於價錢方面,蔣麗莎直播時賣的項鏈價格為699元人民幣(約793港元),比起正貨足足平足一半。
不過,有網民亦為蔣麗莎說好話,指可能是她一時糊塗,做直播加照顧小朋友兼打理屋企所以忙中有錯。而陳浩民一直於內地拍戲,收入不錯,租間屋都要每月14萬港元,相信不必要「搵快錢」。但亦有網民對此反擊,指陳浩民因疫情關係賺少了很多,為慳錢,已搬離此豪宅,所以蔣麗莎要擔起家庭重擔,在此期間她一直做直播帶貨,期間她曾表示賺錢賺瘋了。
蔣麗莎晒證明稱蓄意抹黑
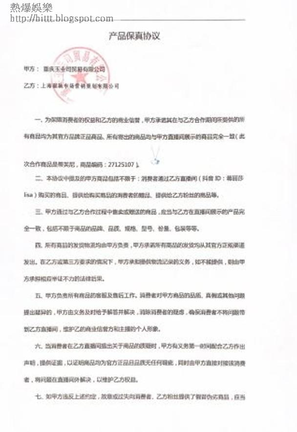
蔣麗莎對於被指賣假貨一事,提供了一份由項鍊品牌中國認證官方代理商提供的保真協議書以及海關報關單等,以證所賣之貨品屬正貨,直指相關消息是蓄意抹黑、造謠操作和無稽之談,純屬可笑。再問到如今網民質疑貨品,相關網站會否為她作出澄清時,她則表示:「我們已經出示了律師文件,這就是我最好的回應,謝謝!」
來源 source: http://hk.on.cc
|
鍾意就快D Share啦!
|
|
|


